首页
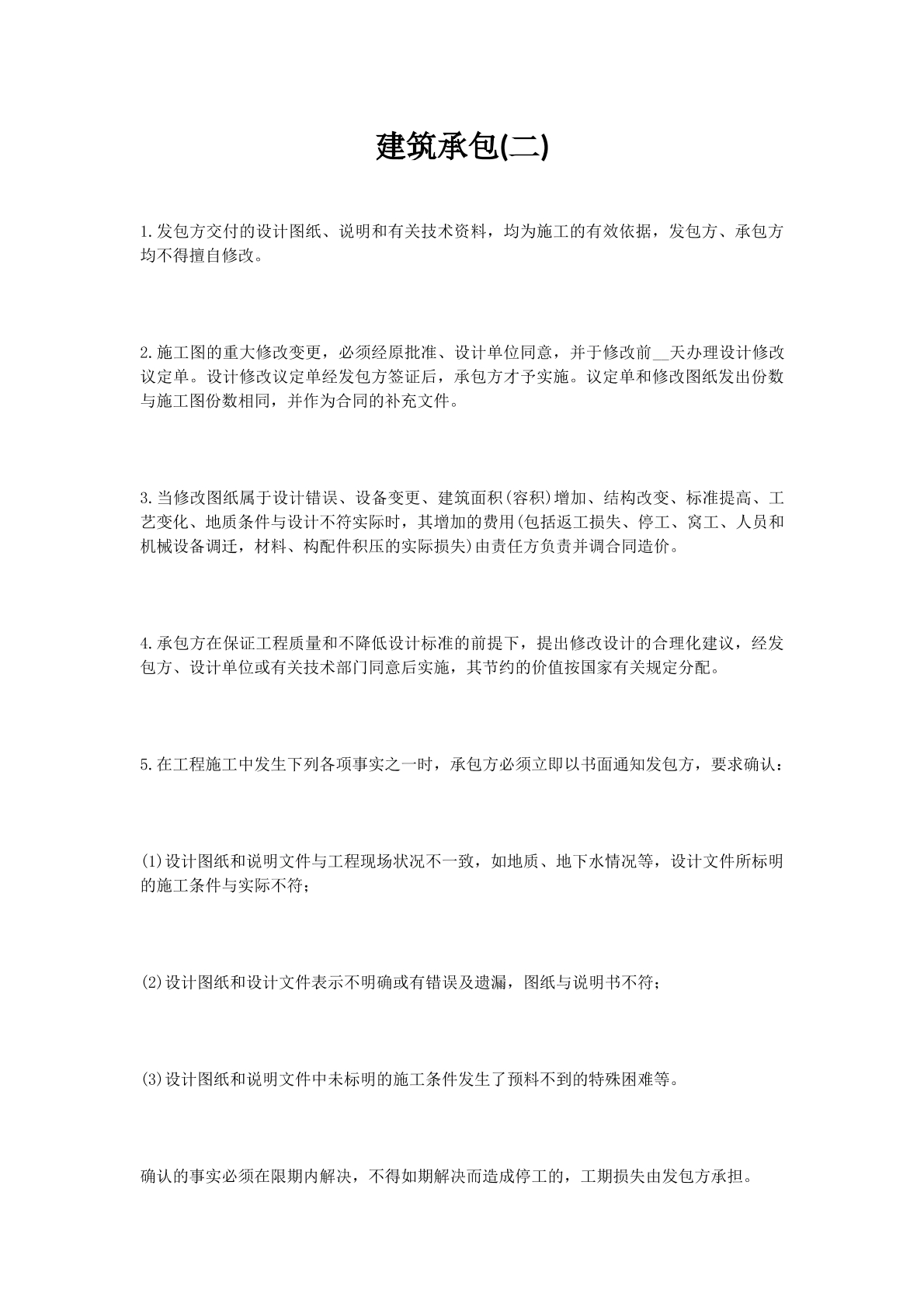
精选
合同模板
婚姻家庭
抚养权变更
离婚协议
婚前/内财产
买卖合同
房屋买卖
车辆买卖
商品买卖
房屋合同
房屋租赁
房屋买卖
房屋装修
劳动劳务
劳动合同
离职协议
劳务派遣
竞业协议
借用合同
物品借用
场地借用
借贷担保
借款(个人)
抵押(企业)
借款(企业)
抵押(个人)
公司经营
合作经营
股东协议
股权转让
建设工程
工程合同
分包合同
工程款
购销协议
货物买卖
分期付款
退货退款
知识产权
商标转让
著作权
服务合同
委托服务
技术服务
技术转让
合作经营
品牌加盟
项目合作
AI合同生成
AI合同审查
AI智能咨询
司法系统
会员VIP
会员合同模板免费下载
全站可下载
定期更新模板
专属会员标识
合同生成
合同审查
法律意见书
注册
登录
您的位置:
首页
>
合同模板
>
建设工程
>
工程合同
搜索
热门搜索:
抚养权变更
离婚协议
婚前/内财产
竞业协议
房屋装修
全部
婚姻家庭
买卖合同
房屋合同
劳动劳务
借用合同
借贷担保
公司经营
建设工程
购销协议
知识产权
服务合同
合作经营
全部
工程合同
分包合同
工程款
最新上传
热门下载
VIP 精选
免费合同
乡村公路施工合同
建设工程
|
#工程合同
已有11038人下载
建筑工程施工合同
建设工程
|
#工程合同
已有29752人下载
建设工程监理合同
建设工程
|
#工程合同
已有21110人下载
建筑装饰装修工程施工合同范本最新整理版
建设工程
|
#工程合同
已有24580人下载
建筑承包(二)
建设工程
|
#工程合同
已有29850人下载
建设工程勘察合同文本
建设工程
|
#工程合同
已有11299人下载
工程设计协议书范本
建设工程
|
#工程合同
已有12901人下载
外墙装饰施工合同
建设工程
|
#工程合同
已有11841人下载
1
2
3
4
5
没找到合适的?立即联系律师
服务热线
工作时间:工作日9:00~18:00
联系电话:400-6030-452
关于我们
常见问题
用户协议
新手指南
会员协议
隐私政策
成都好佳法律咨询服务有限公司
蜀ICP备2025152443号-3
地址:四川省成都市高新区软件园B8栋8层