首页
精选
合同模板
婚姻家庭
抚养权变更
离婚协议
婚前/内财产
买卖合同
房屋买卖
车辆买卖
商品买卖
房屋合同
房屋租赁
房屋买卖
房屋装修
劳动劳务
劳动合同
离职协议
劳务派遣
竞业协议
借用合同
物品借用
场地借用
借贷担保
借款(个人)
抵押(企业)
借款(企业)
抵押(个人)
公司经营
合作经营
股东协议
股权转让
建设工程
工程合同
分包合同
工程款
购销协议
货物买卖
分期付款
退货退款
知识产权
商标转让
著作权
服务合同
委托服务
技术服务
技术转让
合作经营
品牌加盟
项目合作
AI合同生成
AI合同审查
AI智能咨询
司法系统
会员VIP
会员合同模板免费下载
全站可下载
定期更新模板
专属会员标识
合同生成
合同审查
法律意见书
注册
登录
您的位置:
首页
>
合同模板
>
合作经营
>
项目合作
>
基金合伙协议新
试看页面已结束,
下载合同
查看全文
基金合伙协议新
合作经营
|
#项目合作
30.1KB
18362人下载
68 人已收藏
分享
开通会员即可下载
下载合同
基金合伙协议新
合作经营
|
#项目合作
发布时间:2026-02-03 11:29:29
18362人下载
30.1KB
68 人已收藏
分享
下载合同
开通会员即可下载
精选合同模版
拟抚养权合同
离婚协议书范文模板
2025年子女抚养权变更合同范文
婚前协议204条
您是不是在找:
基金合伙协议
合伙合同
新版本
相关文档
合作经营协议
公司经营
|
#合作经营
已有27869人下载
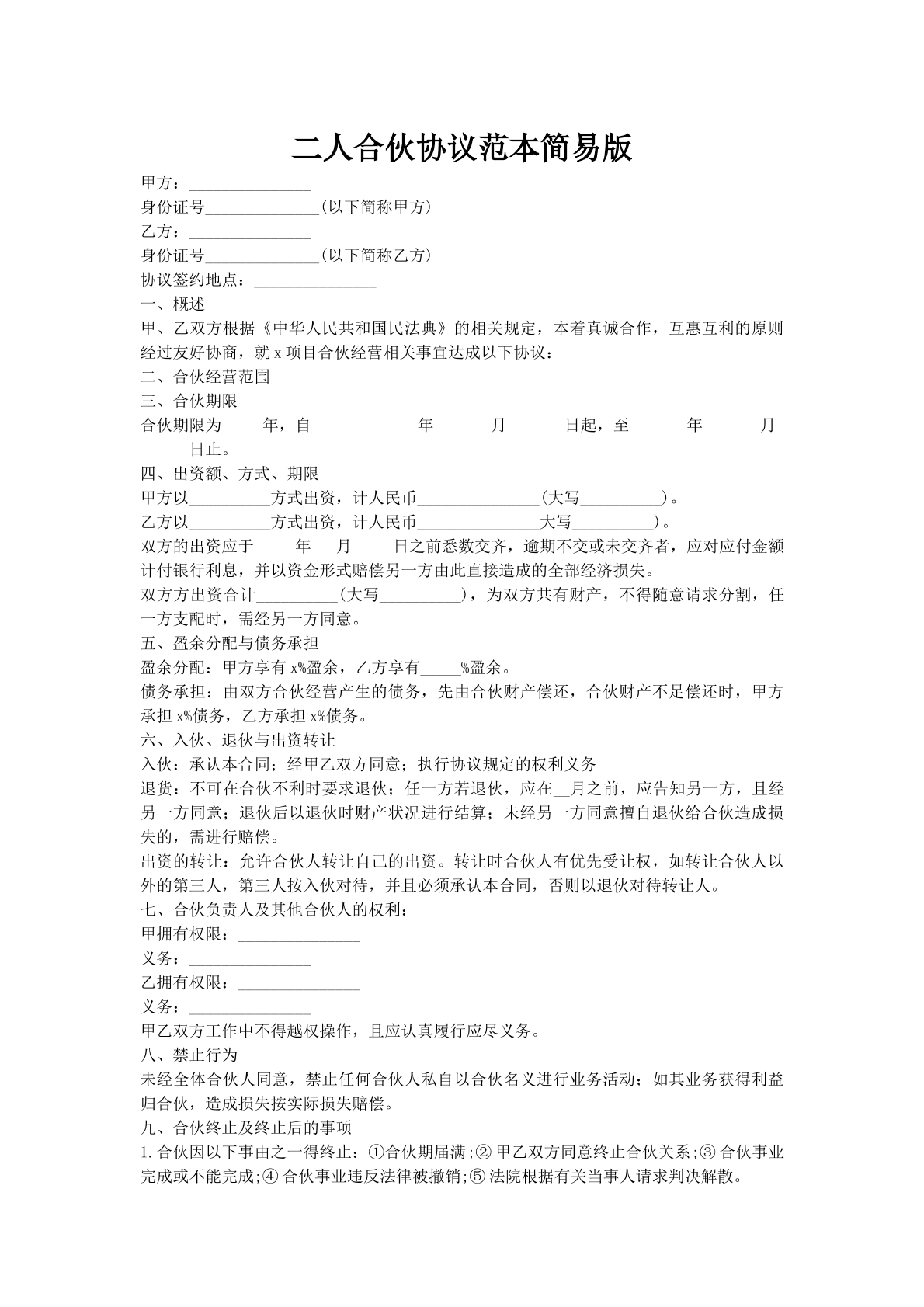
二人合伙协议范本简易版
公司经营
|
#合作经营
已有20409人下载
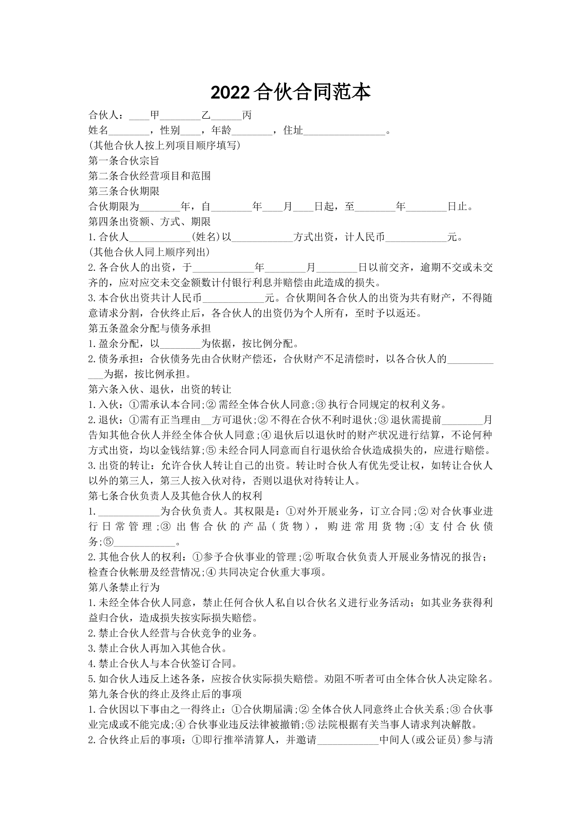
2022合伙合同范本
合作经营
|
#项目合作
已有22798人下载
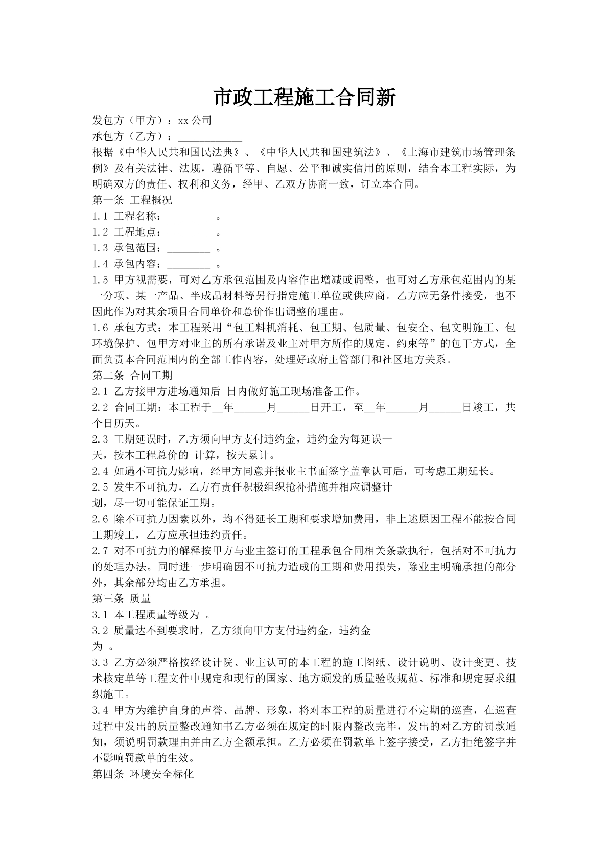
市政工程施工合同新
建设工程
|
#工程合同
已有13497人下载
服务热线
工作时间:工作日9:00~18:00
联系电话:400-6030-452
关于我们
常见问题
用户协议
新手指南
会员协议
隐私政策
成都好佳法律咨询服务有限公司
蜀ICP备2025152443号-3
地址:四川省成都市高新区软件园B8栋8层