首页
精选
合同模板
婚姻家庭
抚养权变更
离婚协议
婚前/内财产
买卖合同
房屋买卖
车辆买卖
商品买卖
房屋合同
房屋租赁
房屋买卖
房屋装修
劳动劳务
劳动合同
离职协议
劳务派遣
竞业协议
借用合同
物品借用
场地借用
借贷担保
借款(个人)
抵押(企业)
借款(企业)
抵押(个人)
公司经营
合作经营
股东协议
股权转让
建设工程
工程合同
分包合同
工程款
购销协议
货物买卖
分期付款
退货退款
知识产权
商标转让
著作权
服务合同
委托服务
技术服务
技术转让
合作经营
品牌加盟
项目合作
AI合同生成
AI合同审查
AI智能咨询
司法系统
会员VIP
会员合同模板免费下载
全站可下载
定期更新模板
专属会员标识
合同生成
合同审查
法律意见书
注册
登录
您的位置:
首页
>
合同模板
>
借贷担保
>
抵押(企业)
>
企业抵押合同模板(标准版)
试看页面已结束,
下载合同
查看全文
企业抵押合同模板(标准版)
借贷担保
|
#抵押(企业)
14.7KB
12120人下载
53 人已收藏
分享
开通会员即可下载
下载合同
企业抵押合同模板(标准版)
借贷担保
|
#抵押(企业)
发布时间:2025-12-29 11:39:59
12120人下载
14.7KB
53 人已收藏
分享
下载合同
开通会员即可下载
精选合同模版
拟抚养权合同
离婚协议书范文模板
2025年子女抚养权变更合同范文
婚前协议204条
您是不是在找:
企业抵押
合同模板
标准版
抵押合同模板
企业担保合同
标准抵押协议
相关文档
著作权转让与使用许可合同范本
知识产权
|
#著作权
已有29244人下载
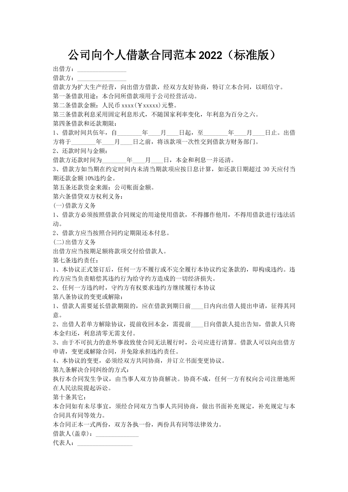
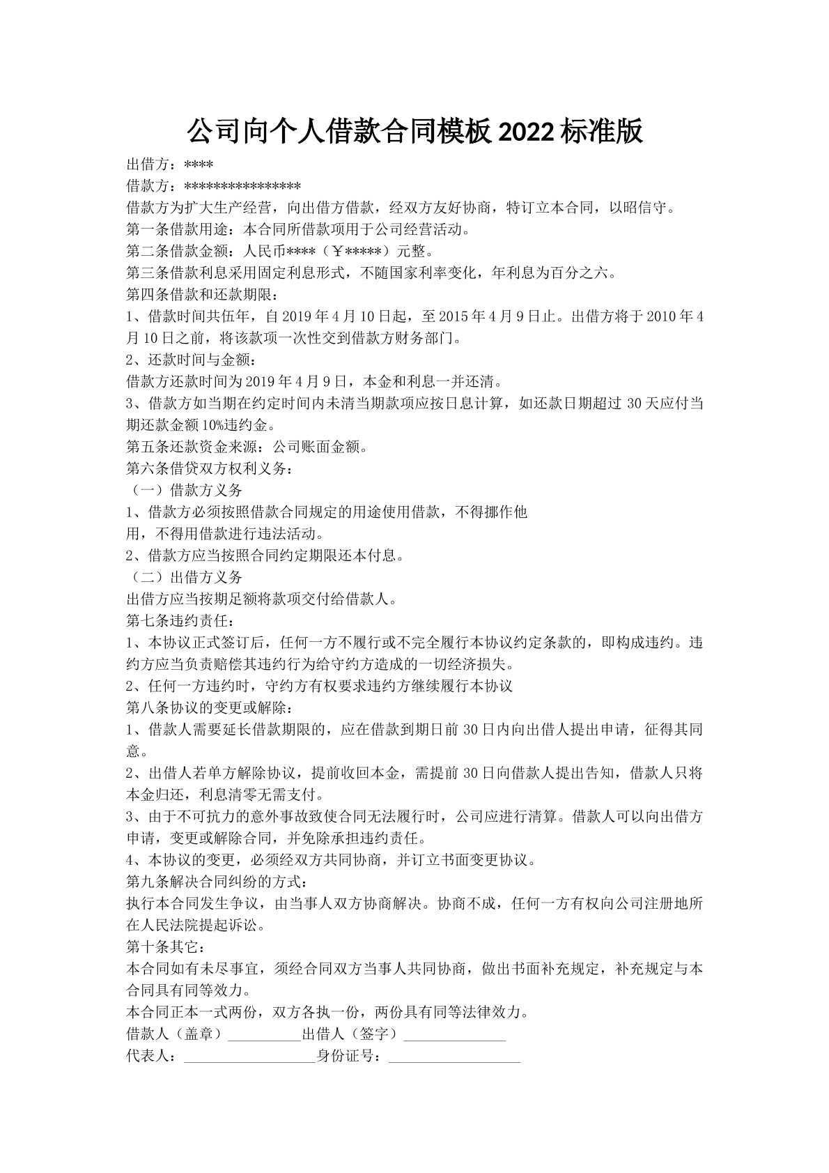
公司向个人借款合同模板2022标准版
借贷担保
|
#借款(企业)
已有29391人下载
公司向个人借款合同范本2022(标准版)
借贷担保
|
#借款(企业)
已有11814人下载
股权转让协议书范本标准版
公司经营
|
#股权转让
已有25117人下载
服务热线
工作时间:工作日9:00~18:00
联系电话:400-6030-452
关于我们
常见问题
用户协议
新手指南
会员协议
隐私政策
成都好佳法律咨询服务有限公司
蜀ICP备2025152443号-3
地址:四川省成都市高新区软件园B8栋8层