最新上传
服务合同

旅游单项服务合同范本
服务合同|#委托服务
已有12596人下载

北京市一日游包车客运服务合同
服务合同|#委托服务
已有20677人下载

北京市前期物业服务合同(2022年)
服务合同|#技术服务
已有14434人下载

劳务服务合同
劳动劳务|#劳务派遣
已有12765人下载

关于中外劳动技术服务合同范本
服务合同|#技术服务
已有16908人下载

经济信息中介服务合同
服务合同|#委托服务
已有22318人下载

房屋交易专项法律服务合同
服务合同|#委托服务
已有16390人下载

上海市宴席服务合同范本
服务合同|#委托服务
已有29652人下载

企业劳资法律服务合同
劳动劳务|#劳动合同
已有24539人下载

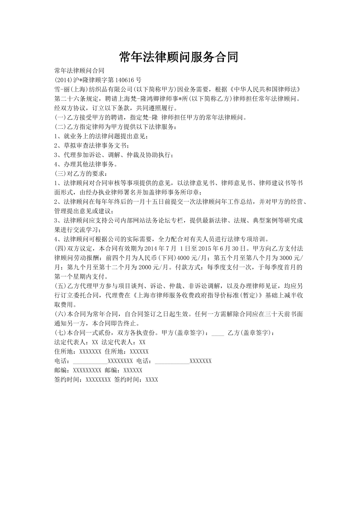
常年法律顾问服务合同
服务合同|#委托服务
已有26441人下载



