首页
精选
合同模板
婚姻家庭
抚养权变更
离婚协议
婚前/内财产
买卖合同
房屋买卖
车辆买卖
商品买卖
房屋合同
房屋租赁
房屋买卖
房屋装修
劳动劳务
劳动合同
离职协议
劳务派遣
竞业协议
借用合同
物品借用
场地借用
借贷担保
借款(个人)
抵押(企业)
借款(企业)
抵押(个人)
公司经营
合作经营
股东协议
股权转让
建设工程
工程合同
分包合同
工程款
购销协议
货物买卖
分期付款
退货退款
知识产权
商标转让
著作权
服务合同
委托服务
技术服务
技术转让
合作经营
品牌加盟
项目合作
AI合同生成
AI合同审查
AI智能咨询
司法系统
会员VIP
会员合同模板免费下载
全站可下载
定期更新模板
专属会员标识
合同生成
合同审查
法律意见书
注册
登录
您的位置:
首页
>
合同模板
>
中介合同
最新上传
热门下载
中介合同
中介合同范本
服务合同
|
#委托服务
已有20681人下载
经济信息中介合同范本
服务合同
|
#委托服务
已有13116人下载
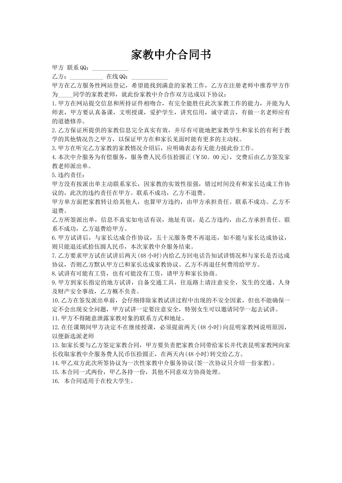
家教中介合同书
服务合同
|
#委托服务
已有26741人下载
技术转让中介合同
服务合同
|
#技术转让
已有27323人下载
交易居间合同范本
服务合同
|
#委托服务
已有28714人下载
居间合同(样式一)
服务合同
|
#委托服务
已有27584人下载
房屋中介合同标准范本
服务合同
|
#委托服务
已有14393人下载
房屋中介合同
服务合同
|
#委托服务
已有17726人下载
房地产中介委托合同(一般形式)
服务合同
|
#委托服务
已有20474人下载
房产委托中介代理销售合同范本
房屋合同
|
#房屋买卖
已有17096人下载
1
2
没找到合适的?立即联系律师
服务热线
工作时间:工作日9:00~18:00
联系电话:400-6030-452
关于我们
常见问题
用户协议
新手指南
会员协议
隐私政策
成都好佳法律咨询服务有限公司
蜀ICP备2025152443号-3
地址:四川省成都市高新区软件园B8栋8层