最新上传
2022合同

2022最新建筑工程承揽合同范本
建设工程|#工程合同
已有10663人下载

2022工劳动合同(4篇)
劳动劳务|#劳动合同
已有19331人下载

2022终止劳动合同(4篇)
劳动劳务|#劳动合同
已有14419人下载

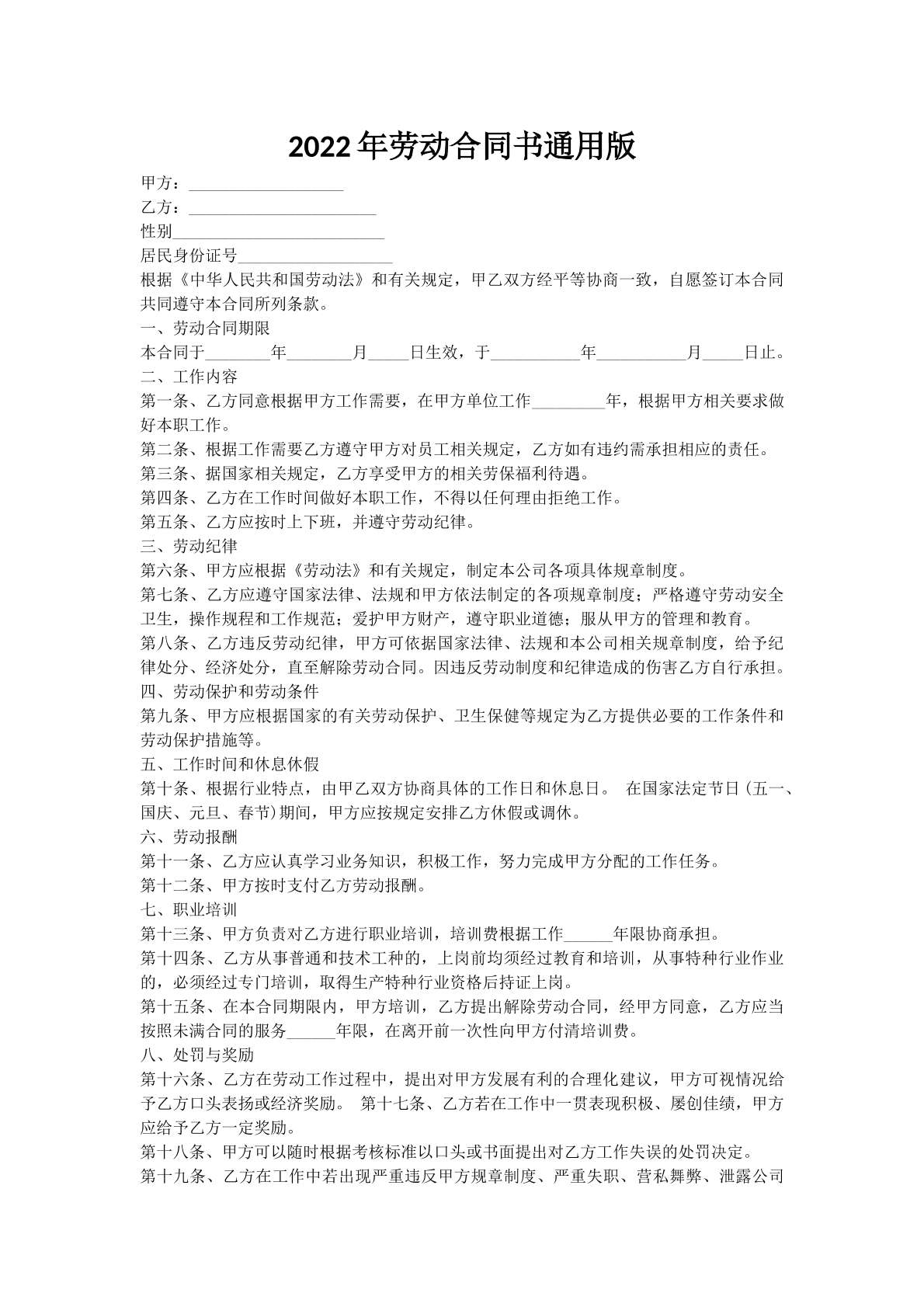
2022年劳动合同书通用版
劳动劳务|#劳动合同
已有21844人下载

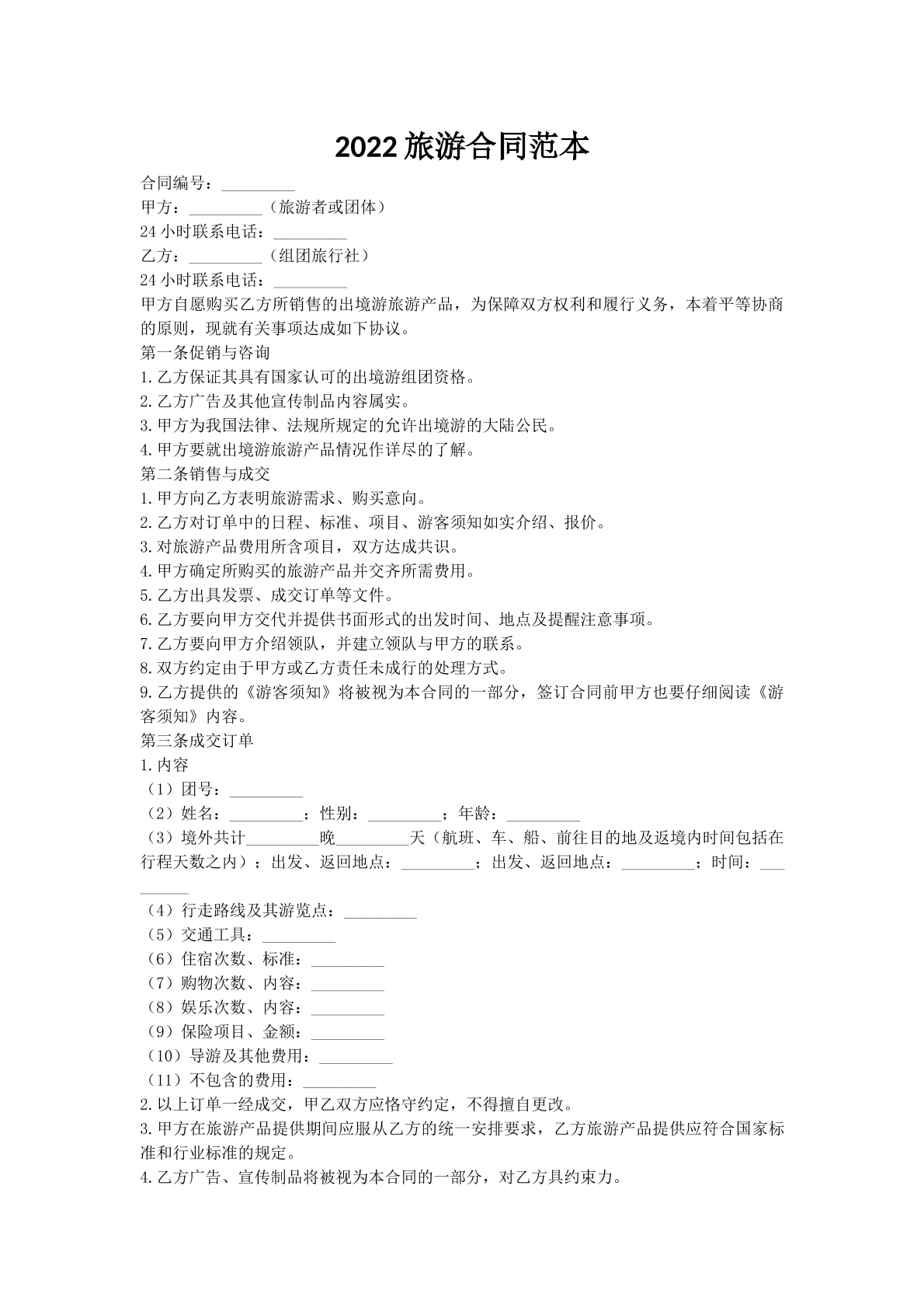
2022旅游合同范本
服务合同|#委托服务
已有29234人下载

2022最新房屋拆迁合同
房屋合同|#房屋买卖
已有12163人下载

2022年防水卷材采购合同样本
买卖合同|#商品买卖
已有19767人下载

2022专利技术许可合同范本
服务合同|#技术服务
已有16227人下载

2022技术引进合同范本
服务合同|#技术服务
已有11122人下载

2022委托贷款借款合同范本
借贷担保|#借款(企业)
已有22001人下载



