最新上传
合作协议

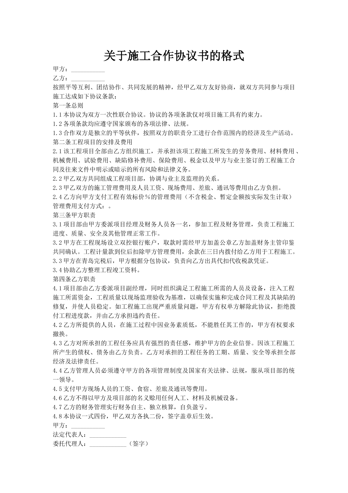
合作协议(三)
合作经营|#项目合作
已有24690人下载

合作协议(个人合作)
合作经营|#项目合作
已有24434人下载

合作发行联名卡协议书
合作经营|#项目合作
已有19913人下载

合伙合同(新版)
公司经营|#合作经营
已有11099人下载

海运出口运输合作协议
服务合同|#委托服务
已有17413人下载

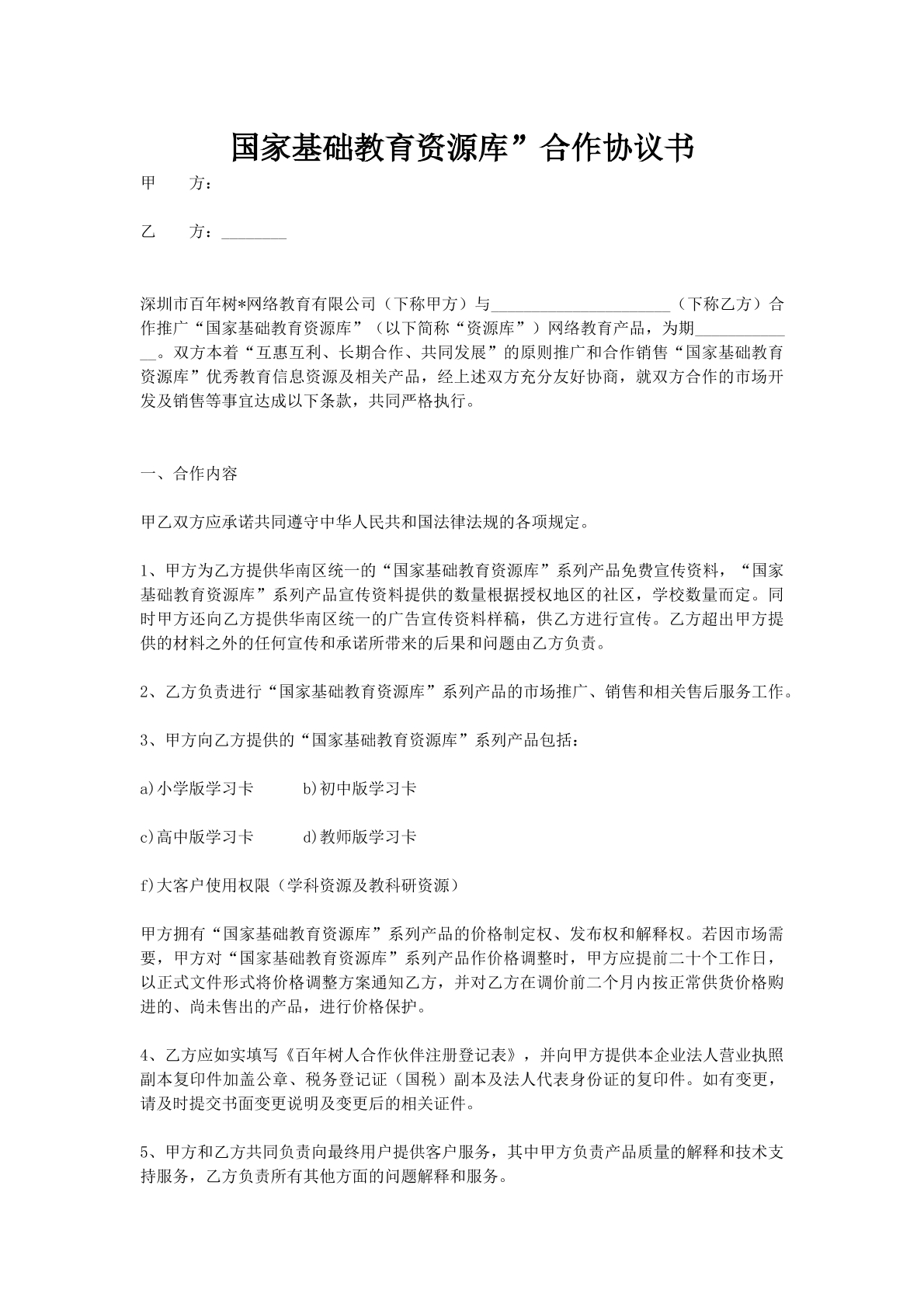
国家基础教育资源库”合作协议书
合作经营|#项目合作
已有13603人下载

国际快递合作协议书
合作经营|#项目合作
已有11733人下载

借用公司资质合作协议范本
公司经营|#合作经营
已有28148人下载

材料商与装修公司合作协议范本专业版
房屋合同|#房屋装修
已有19929人下载

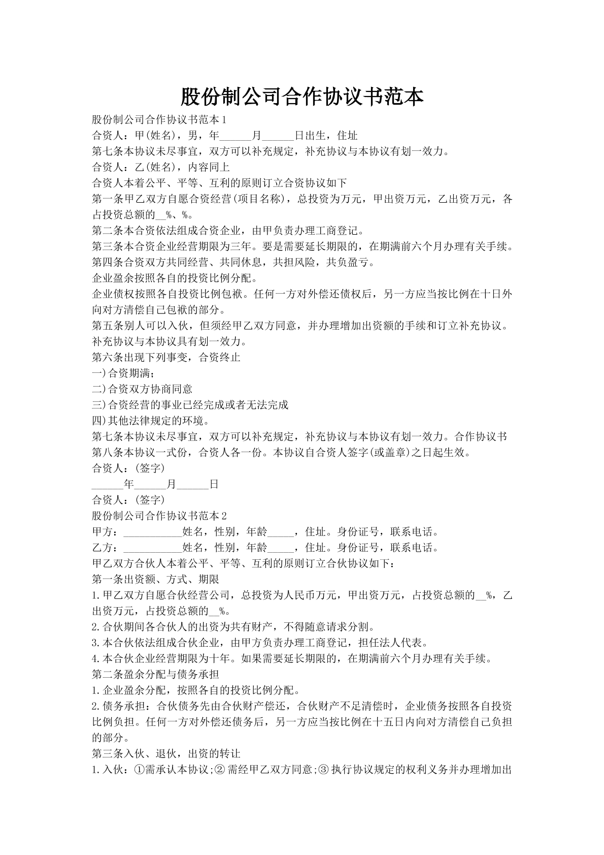
公司合作协议
公司经营|#合作经营
已有17489人下载



